Campus Gynécologie-Obstétrique
Item 32:Allaitement maternel
Collège National des Gynécologues et Obstétriciens Français (CNGOF)
Pré-requis et Objectifs
Cours
Evaluations
Annexes
Iconographie
Medias
Bibliographie
Recommandations
Votre Avis
Ressources Enseignants
Aide
Auteurs
Contacts
Retour au cours
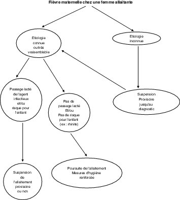
Figure 32.1 Arbre décisionnel allaitement et fièvre maternelle (d’après Schelstraete et Fontaine).
Figure 32.1 Arbre décisionnel allaitement et fièvre maternelle (d’après Schelstraete et Fontaine).